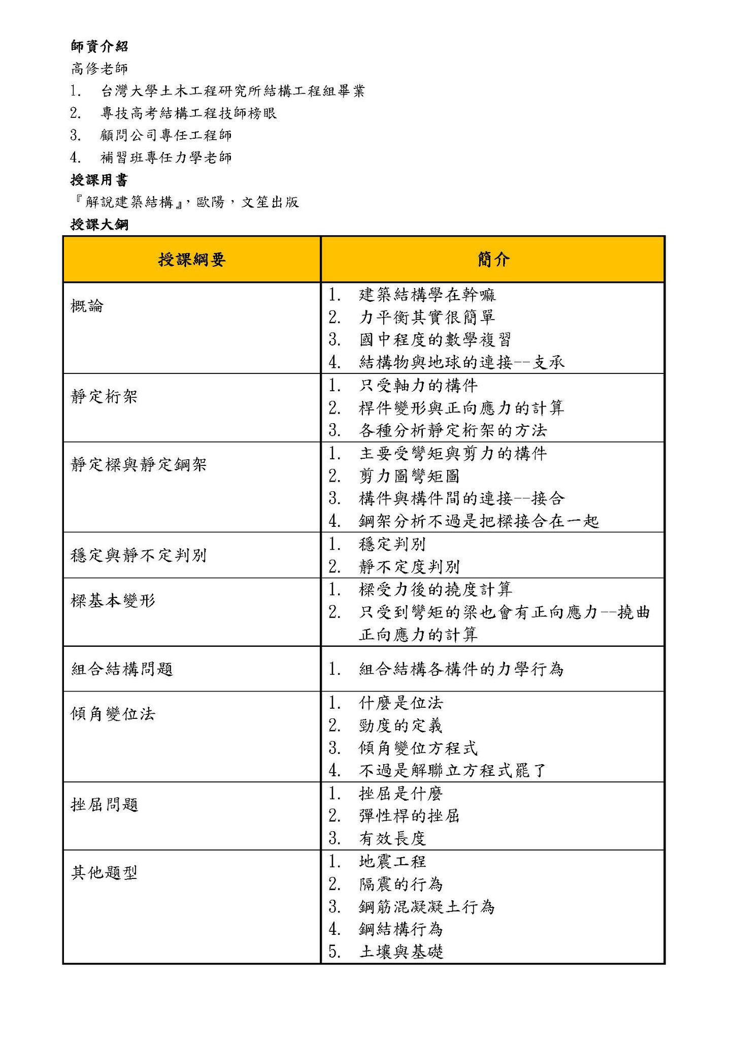
放築塾 107結構課程 不必用到〈微積分〉,就能學好「傾角變位法」!


建築相關國家考試、建築師考試準備、心得及經驗分享。

放築塾 107結構課程 不必用到〈微積分〉,就能學好「傾角變位法」!

文章陳明城 » 2018 2月 14 (週三) 11:01 am



贊助商連結

放築塾

107結構課程
不必用到〈微積分〉,就能學好「傾角變位法」!
結構課程_高修老師
結構技師、土木技師考照權威歐陽老師指派他的
高徒高修_結構、土木技師來針對建築師結構需求教授
教得清楚容易
「不必懂微積分就能學會傾角變位法
 只要懂加減乘除--就能學會!」
請填報名表單
https://ez2o.com/1uG54
●台北 3/5 (一)晚上7:00開課_20堂 $15,000
​舊學員_9折$13500元
107架構、繪評圖學員_8折$12000元
上課地點:台北市忠孝東路三段54號2樓(北科大大門正對面伯朗咖啡二樓)
●台中、台南 錄影帶課程(時間待議)_20堂 $12000
​舊學員_7折$8400元
107架構、繪評圖學員_6折$7200元

加入建築人討論區粉絲團
附加檔案
27797419_10208944034318016_7606041353582874563_o.jpg
結構課表
頭像
陳明城
 
文章: 3245
註冊時間: 2009 2月 21 (週六) 8:04 pm
來自: 板橋‧府中

去年還好有去上結構課,減少自己讀書的時間,也釐清一些結構的概念。 67.5分過關!

文章陳明城 » 2018 2月 26 (週一) 5:09 pm

林琨閎
去年上課,還好有去上結構課,減少自己讀書的時間,也釐清一些結構的概念。
67.5分過關!

Jia Yi Lin 可是微積分已經是很基本數學,那如何學finite element

陳明城 高老師回覆:
哈囉這位朋友,物理的問題可以用很理論的方式
來證明,當然也能用很簡單的方式來講解,傾角
變位法描述的是撓曲桿件的變形與端點變位的關係,以及變形後所引致的桿件內力,這是很容易就可以說清楚講明白的物理問題,在數學上用加減乘除就可以闡述,若是把微積分都用上,就有點小題大作了。當然,微積分確實是很基本的數學工具,但如果有更基本的數學方式可用,何樂而不為呢?

再來,您提到有限元素法。不知道您了解有限元素法的理論內涵跟主要的數學工具為何嗎?還有傾角變位法、結構矩陣位移法與有限元素法彼此之間有什麼關係呢?您對於物理的場域問題(field)、場域的控制方程式(governing equation),以及所謂的形狀函數(shape function)有了解嗎?有限元素法的精神是精確解析解,還是離散化後的近似解呢?

這些問題雖然離建築師考試的內容十萬八千里的遠,但還是歡迎有興趣的朋友一起切磋討論!

高培修 這位看來應該是台大的學長,從做學問的角度來看,您說的沒錯,要完整交代這些物理現象衍生出的「數值」,必須要有微積分的基礎。但如果只是要了解這些物理現象,真的有需要會計算微積分嗎?有需要會計算微積分才能了解當梁的端點產生轉角時,會造成梁彎曲,進而產生梁內彎矩嗎?有需要會計算微積分,才能了解梁的彎曲變形可以看成兩端點各自的轉角與端點相對變位這三個獨立物理量的疊加嗎?應該不用吧!對未來的建築師來說,重要的是了解這些物理現象,而不是這些現象衍生的數據究竟怎麼證明出來的。

那考試的時候還是會用到梁內彎矩的數值......查看更多

Jia Yi Lin 可是台灣建築系不是算理工組嗎? 基本微積分應該高三就有, 即便是樑變型,也是假設小變型,所以才可以忽略非線性項,用線性的數學方法解。 如果是建築師,專業在建築,那ok. 如果是技師,就很另人驚訝了!

高培修 大學裡的建築系好像蠻多學校是歸類在設計學院,不是工學院耶。這個課程是給未來建築師的課程啦,哈哈。如果是給土木、結構技師的課程,學長用令人驚訝是很含蓄的說法,根本會嚇死人了,哈哈哈

Jia Yi Lin 我會這樣說的原因,可能制度的關係,我以前遇過要考技師的,其實他不知道公式為何而來,就只知道背。當然他背上了! 不過,我認為這是東方教育的致命點

高培修 您說的沒錯,台灣的補教業之強,生產了很多不懂力學的技師,這是我們考試領導教學的結果吧,這點蠻難改變的@@。以前在台大唸研所的時候如果用背的會被電的很慘,哈哈。不過陳明城老師這邊對於建築設計的要求是很嚴格而且重招意輕招式的,如果不求甚解一定會被陳老師電飛到火星

Jia Yi Lin 另外 你講的Duhamel 就是微分方程講的green's function, 物理很多應用相同概念

高培修 學長說得沒錯!

從上面討論,可以知道高修老師要
教大家把結構弄懂
在結構考科考高分!
而非要把結構課弄複雜!
加油~
頭像
陳明城
 
文章: 3245
註冊時間: 2009 2月 21 (週六) 8:04 pm
來自: 板橋‧府中


回到 建築考試


cron