私塾‧私淑


建築相關國家考試、建築師考試準備、心得及經驗分享。

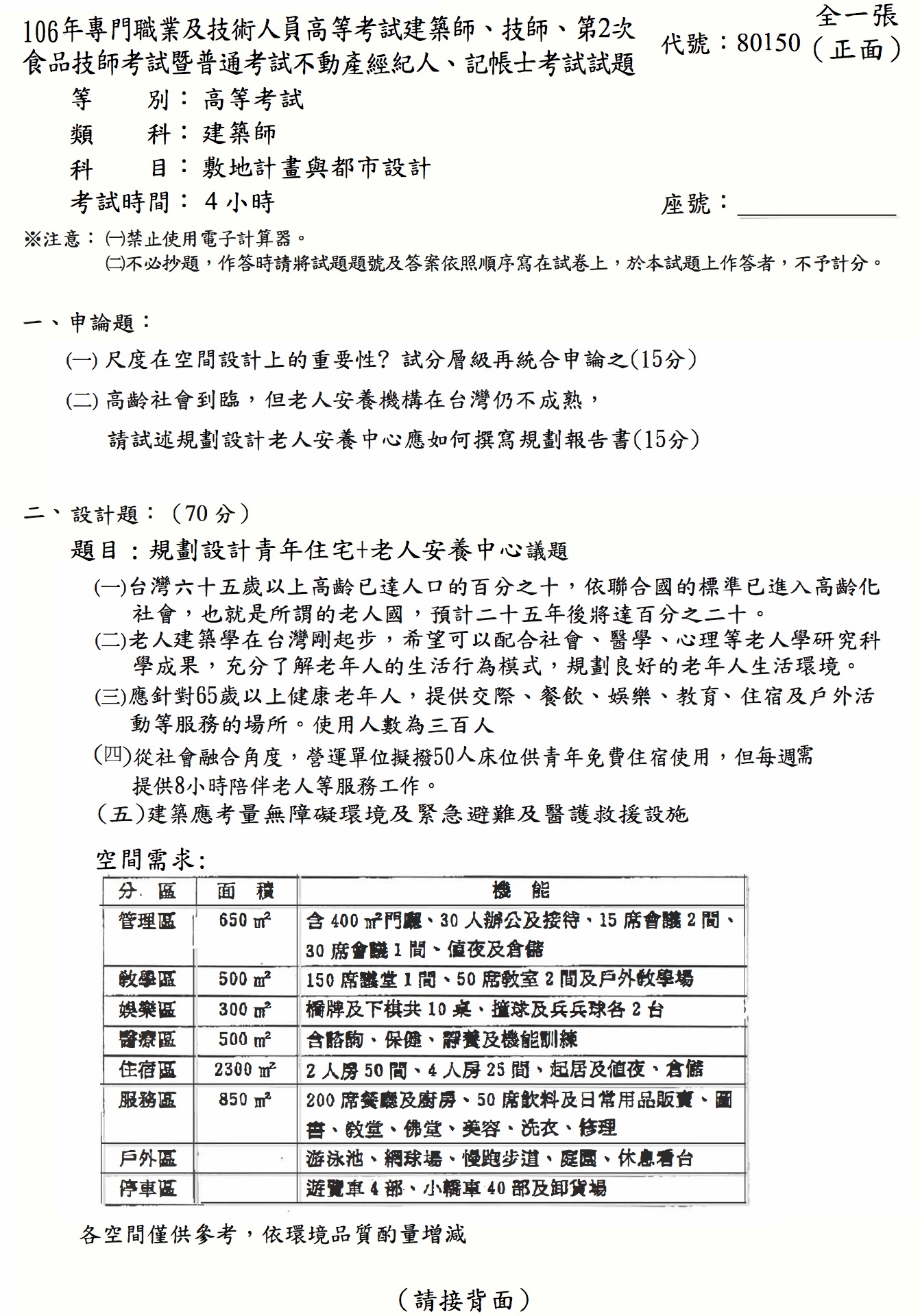
106專技敷地

文章陳明城 » 2017 11月 19 (週日) 6:01 pm



贊助商連結

放築塾--建築師考試新搖籃
10月擴大論劍
題目:老人安養議題
整年下來我們部斷演練大樹下的情境、氛圍
11/16(星四晚)首開北、中、南直播
也強調了如何與公園綠地整合。
這題
在你們應如桌上拿柑般容易!
加油~
有些學員應可買鞭炮了!
有些學員明天還有一仗!
稍晚會貼出放築塾老師群解答!
請期待~

***
放築塾--建築師考試新搖籃
北、中、南術科教室
必修課程
架構課程--input厚植底蘊及思考能力
繪評圖+論劍+行腳課程--output驗證所學及上場比劃能力
選修課程
表現法+基本設計班--所有功底之基礎,但很可惜許多系所教炫教浮誇了!
放築塾的術科教學敢稱全國第一
(有意見--歡迎踢館!)
若你懷有建築師上榜夢想或壓力--而你卡在設計、敷地術科
放築塾是你明智的選擇!
(但我們收費也最貴--明年這時候,你又會覺得物超所值!)
加油~

加入建築人討論區粉絲團
附加檔案
23168047_10208307330719591_7898009516497616465_n.jpg
台北班教室
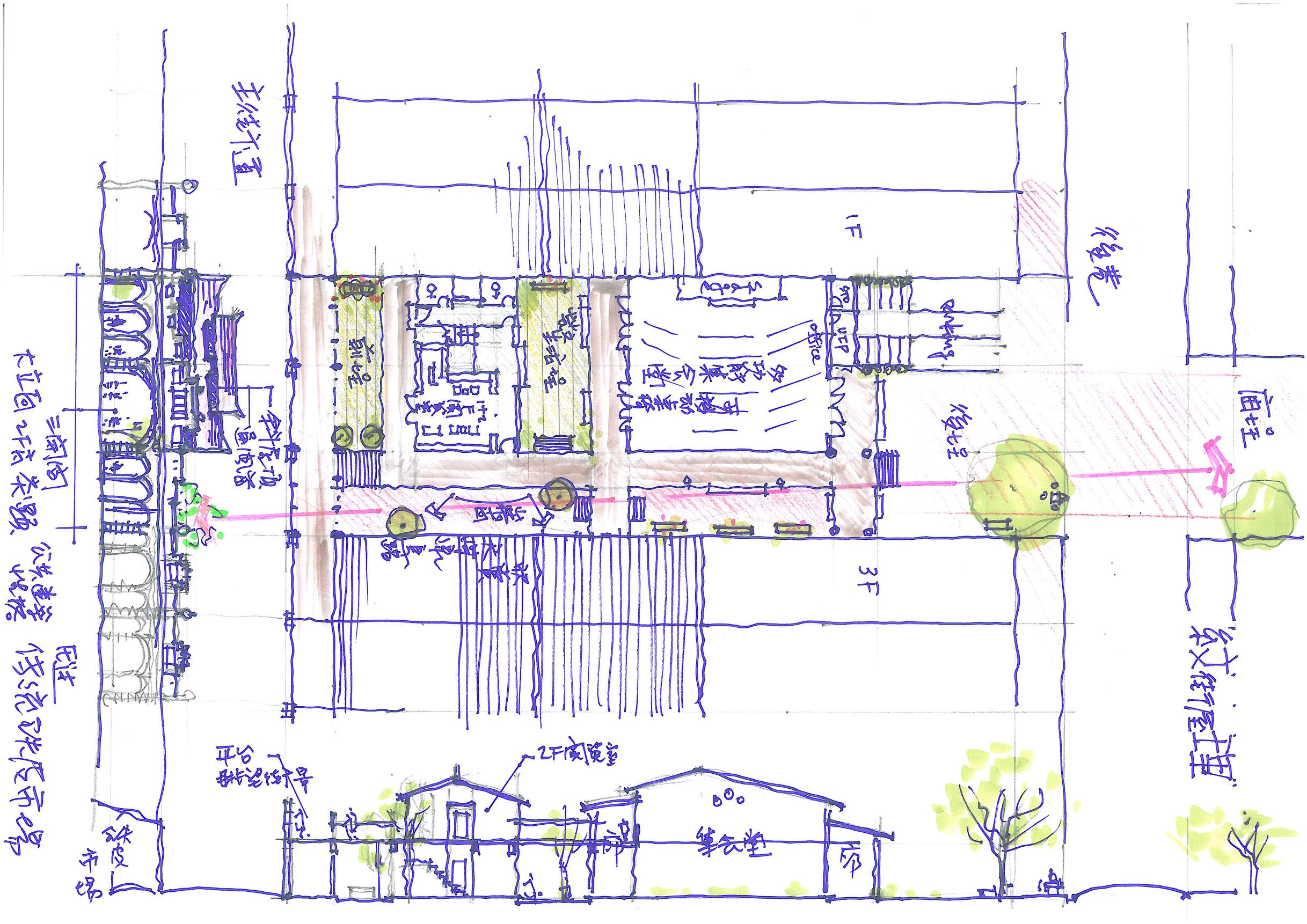
十月論劍--敷地.jpg
放築塾10月擴大論劍模擬題目
S_7012602330718.jpg
題目1
S_7012602387244.jpg
題目2
頭像
陳明城
 
文章: 3245
註冊時間: 2009 2月 21 (週六) 8:04 pm
來自: 板橋‧府中

11/25(星期六)北師塾專技設敷解題說明會

文章陳明城 » 2017 11月 19 (週日) 11:49 pm

11/25(星期六)北師塾專技設敷解題說明會

為控制人數

放築塾學員或帶朋友來--都請先報名(好控制人數)

當晚106版開直播--所以南、中師塾學員都看得到

報名請
mail:a.u.fundesign@gmail.com

撥電:02-33221112#20

N個答案解題:
附加檔案
陳未命名.png
A案
紹遠解未命名.png
B案
志中未命名.png
C案
23674792_10208383759510263_906883187702002209_o.jpg
D案
頭像
陳明城
 
文章: 3245
註冊時間: 2009 2月 21 (週六) 8:04 pm
來自: 板橋‧府中

106專技設計

文章陳明城 » 2017 11月 20 (週一) 10:48 pm

106專技設計


設計考試則與我們今年第一次論劍:客家美食館
同一命題老師。
(基地內外環境--該注意的環節都類似)
而最後一次論劍[背包客]對情境、氛圍的經營探討。
相信學員都可發揮得到位!
加油~
*客家美食館
模型是去年寒假指導東海大三學生習作。
*11/25(星期六)北師塾專技設敷解題說明會
為控制人數
放築塾學員或帶朋友來--都請先報名
當晚106 放築塾-學員版開直播--所以南、中師塾學員都看得到
報名請
mail:a.u.fundesign@gmail.com
撥電:02-33221112#20
附加檔案
客美未命名.png
去年寒假東海大三學生操作
30.jpg
幫學員調整操作
31.jpg
今年學員操作
未命名.png客美7.png
早年學長建築師操作
頭像
陳明城
 
文章: 3245
註冊時間: 2009 2月 21 (週六) 8:04 pm
來自: 板橋‧府中

106專技設計

文章陳明城 » 2017 11月 21 (週二) 12:02 pm

早上忍不住手癢~
附加檔案
S_7021719110482.jpg
紋街屋理
頭像
陳明城
 
文章: 3245
註冊時間: 2009 2月 21 (週六) 8:04 pm
來自: 板橋‧府中

放築塾106專技建築師設、敷考試 解題分享會(33分鐘一猶未盡精簡版)

文章陳明城 » 2017 12月 05 (週二) 5:35 pm

放築塾106專技建築師設、敷考試 解題分享會(33分鐘一猶未盡精簡版)
頭像
陳明城
 
文章: 3245
註冊時間: 2009 2月 21 (週六) 8:04 pm
來自: 板橋‧府中

Re: 私塾‧私淑

文章陳明城 » 2017 12月 08 (週五) 1:32 pm

收到學員為107考試努力的第一份作業!

省悟很棒!

圖及解析也很棒!

input的開始。
有好的1nput--才會有好的output!

加油~

~~~~~~

陳老師您好:

早鳥班的第一堂課讓我開始慢慢體會考試要的是什麼,
一個能夠思考和處理未來議題的建築師。

有時候準備方向錯了,那就如同瞎子摸象一般,
過去的我總認為只要表現法夠好,圖夠漂亮,就有機會,
但卻忽略了出題老師真正希望我們面對的課題。

以前自己在學校時的案例分析,
多著墨在外觀造型,不太會去深入解讀。
原本不太敢下筆,還是決定嘗試著分析,
就像老師信中所說的,我把我看到的,感覺到的,試著紀錄下來。
第一次操作有些生疏,
可能版面有些凌亂,分析不夠深入,日後會再多學習。
謝謝老師,辛苦了。

學生 OOO
附加檔案
朝成unnamed.jpg
案例解析首作。
頭像
陳明城
 
文章: 3245
註冊時間: 2009 2月 21 (週六) 8:04 pm
來自: 板橋‧府中

這封信也算是我對自己第一次面對這件事情給自己的一個鼓勵。

文章陳明城 » 2017 12月 12 (週二) 3:11 pm

老師你好
我是OO,去年有上過老師的課,但以前我卻總是因為一些很奇妙的原因不敢寫信給老師,現在想想其實都是自己嚇自己跟逃避考試造成的。
這次之所以決定好好重頭來一次,並開始寫信,是因為11月的考試看到敷地跟設計的時候,突然想到老師上課教過的東西,但我卻不會應用,也許隱約知道哪些東西配置該怎麼做,但地景卻是大大的卡關。這才讓我意識到我雖然知道我在逃避,但我根本沒正式去面對它,給自己找了很多藉口敷衍了事,所以才開始了這次的起步。這封信也算是我對自己第一次面對這件事情給自己的一個鼓勵。
這週上的詩歌中心,其實去年也跟過一次課,不過當時就是對著描圖紙畫了一次平面,看了照片大致做了一下空間分析,當時課堂上也學到了很多東西。不過這次再重新打開詩歌中心的時候,我嘗試了不再只做內部空間的分析,主要針對外面的開放空間進行探討,雖然自己分析的東西還是不夠全面,經課堂過後也注意到很多同學不一樣的切入方式。
課後我又再次針對了北側與南側的入口進行分析,除了需要處理的基本環境外,兩者主要針對進入基地的對象不同,所以在處理的手法才會有不一樣,造成地景跟視覺感的差異。另外我特別感興趣的是種樹的部分,其中以南側原本老樹保留,在面對老樹的牆面(資料室的牆面)我猜測做的斜面不單是因為趣味感,也是為了退縮讓樹冠可以得以生長接觸陽光,使屋簷的部分也沒有全部做實,反而與建築物本身留了一條縫,讓陽光灑下,算是一種對原樹的尊重。而這棵老樹也因為鋪面的引導成為南側廣場進出基地的一個焦點,或是經過基地去停車場路徑上的焦點。
隨信附上案例分析。
祝 順心
學生 OO
附加檔案
詩歌中心案例解析_頁面_4.jpg
學長建築師案例解析
570400.jpg
動手案例解析
頭像
陳明城
 
文章: 3245
註冊時間: 2009 2月 21 (週六) 8:04 pm
來自: 板橋‧府中

每週與老師mail對話

文章陳明城 » 2017 12月 13 (週三) 8:42 am

每週與老師mail對話
是你〈敘事明理〉最好的訓練方式。
也將以最快的方式成為高手,考上建築師!

陳老師晚安

附件為兩個案例解析_NAI及94漁市場

NAI這個案例本週仔細閱讀以後
發現真的學習到很多東西
從整體架構,空間氛圍,屋頂形式,設計手法...
雖然沒有像蓋帝中心補到流鼻血
但是卻值得一再反覆解析

這星期花了個早上時間去看了"代謝派未來都市展"
深深感受到這些大師們對於未來的想像與架構
沒錯~~正如老師所說
要設計2050年之後的建築,而不是1950年的設計
架構也是不可忽視的
細微的總合永遠小於整體
整體的想像(塗抹)會讓自己的高度比別人高一點

最近老師在訓練同學透視圖
透視圖也是一個很好說明的方式
所以本週也嘗試練習透視圖來輔助說明解析

附件作業還請老師多多指導
謝謝

朋彥
附加檔案
NAI_解析_頁面_5.jpg
朋彥老師當年作業
頭像
陳明城
 
文章: 3245
註冊時間: 2009 2月 21 (週六) 8:04 pm
來自: 板橋‧府中

練劍不輟--架構早鳥班已開鑼~

文章陳明城 » 2017 12月 23 (週六) 9:28 am

OO
太太太棒了!
困而知之!

求所不得

求所大得
通的過程
的確是喜悅的!
輔以妳精彩的手圖
下期代誌案例解析將再刊登
飛天魔毯
把早鳥班的作業選錄上去!
加油~
明城
~~~~~~~
老師好:
初次看這案例的圖文解說(平面、圖片、內文)、端讀了幾日,似乎無法感受個中精彩度!僅從簡易屋頂的綠、柱的秩序及延伸,便是!內心告訴自己,不是的、一定不是僅有如此的;後仔細回想老師當時如何教導帶領我們(閱)(聽)詩歌中心的感動,於是試著走入空間,便拿起筆開始描繪平面、透視,從外部環境分析、看到了對角處公園(大綠),於是發揮創意想像,為何會設計出飛天魔毯?這詞義又如何?這時似乎與阿拉丁神燈童話的魔毯結合上了!這屋頂的綠,彷彿魔毯般的,將公園的綠,垂直延伸(飛)到了屋頂;與公園的綠對話著;而屋頂上的觀景台,又彷如望遠鏡、潛水艇升上來的探視塔般,帶領大家看世界!館內有訴諸文字的書本可了解知識、世界!而這棟建築物同時提供了(看)這件事,看自然變化!看人文素養!看都市紋理等等!!
另,此次操作練習,試圖嘗試用一鳳老師所教的幾何圖形架構解構理論,空間用圖形理解,找出秩序、找出過渡、找出主角、找出平衡、找出軸線....等,這(找出)的過程,畫了許多方法,後終於循線找出端倪,看到了主角(重要空間),看到導引(利用:街道傢俱、利用量體曲線形狀、利用天窗的軸線)、更看到即便是圖書館櫃檯竟然都在軸線焦點上,太驚人的內功了,解讀到的同時內心參雜著激動與欣喜,雖然現在時間已晚,但這也是建築迷人的地方⋯⋯對不!
祝老師
順心、平安!
附加檔案
明珠飛1 unnamed.jpg
案例解析圖片2
明珠飛unnamed.jpg
案例解析圖片1
頭像
陳明城
 
文章: 3245
註冊時間: 2009 2月 21 (週六) 8:04 pm
來自: 板橋‧府中

真的很感謝第一輪沒考過,然後遇到老師!

文章陳明城 » 2018 1月 15 (週一) 11:02 pm

Hu 是未至週六晚課堂上課的學員!
(放築塾歷來有此傳統
前些年有澎湖、綠島的mail網上學員
106有LA的mail網上學員
其實還有很多 建築人 公眾版 的窺伺學員)
但她跟錄帶上課跟得很緊!
也位列高手群!
希望她能找個晚上與我們碰碰面!
加油~~~
~~~~~~~~~~
老師您好,
題目上的初稿是上課前練習的,之後幾張是上課後做修正。
主要不同之處在,廣場綠地面積:
因上課提到是位在三線城市,大概要抓7:3的綠地比,但之前想像的是較完整的樹下活動,故留設較多的硬鋪面,原考慮東側即為大片綠林地,未來可為自然活動場所,基地可保留為硬鋪面,提供好的都市聚集活動的開放空間,試想請問該如何考量?目前改為綠地較多,並有和滯洪池挖填平衡的小丘地,可為視覺焦點及遠眺河景點..
另外有關建築師考試,
覺得現在理解自己過去卡關的東西在於在學校得時候,主要都在討論概念如何執行,也就是最後的designer的部分,但也是比較不予理會外界的概念,抽象性的思考較多,目的在讓抽象理論執行完整,多數的時候,還沒有去想執行在現實面的效果如何,就結束了。好像在講一個自圓其說的故事....
所以來這裡之後,真實的面對了..
1.根本性的問題,如對市街、環境、居民的影響..
2.基本設計的架構(偏地景),如空間(層級和性質)、路徑(功能和趣味)、邊緣(不同性質開放空間之間及其與建築物之間)、節點(轉換或中介)、焦點(公共空間的視覺主體同時常具動線暗示性)
3.以及閱讀了以前不會選讀的書
三者都讓我覺得獲益良多,好像打開理解的大門,可以前進了。
真的很感謝第一輪沒考過,然後遇到老師!
學生 OO
附加檔案
91練習_頁面_2.jpg
第二次練習
91練習_頁面_1.jpg
第一次練習
頭像
陳明城
 
文章: 3245
註冊時間: 2009 2月 21 (週六) 8:04 pm
來自: 板橋‧府中

上一頁下一頁

回到 建築考試


cron